GEO Agent Crew 使用 CrewAI 自动化执行 AI 驱动的网页内容审计。
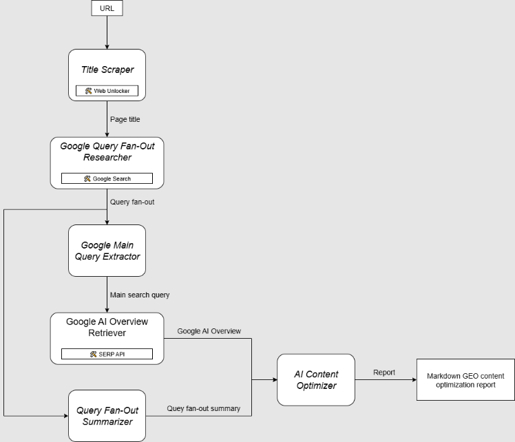
输入一个 URL,系统将访问该网页,提取标题,使用 带有 Google Search 工具的 Gemini 生成并总结相关查询,通过 Bright Data SERP API 获取 Google AI 概览(AI Overviews),对比结果,并以 Markdown 文件形式输出可执行的页面级优化建议。

了解你的团队
ai-content-optimization-agent 团队由六个 AI 代理组成,每个代理都有独特的角色、目标和工具。这些代理会围绕 config/tasks.yaml 中定义的一系列任务进行协作,利用各自的技能共同完成复杂目标。config/agents.yaml 文件描述了团队中每个代理的能力与配置。
技术栈
- CrewAI
- Gemini 2.0 Flash
- Bright Data 工具
安装
请确保你的系统已安装 Python >=3.10 且 <3.14。
本项目使用 uv 进行依赖管理与包处理。
首先,如果你尚未安装 uv,请先安装:
pip install uv
接下来,进入项目目录并安装项目依赖:
cd geo-ai-agent
uv sync
环境配置
本项目需要四个环境变量才能运行:
GEMINI_API_KEY:你的 Gemini API Key。MODEL:用于驱动该代理团队的 Gemini 模型名称(例如:gemini/gemini-2.5-flash)。BRIGHT_DATA_API_KEY:你的 Bright Data API Key。BRIGHT_DATA_ZONE:你想连接的 Bright Data 控制台中的 Web Unlocker Zone 名称。
你可以在终端中直接设置它们,或将它们写入项目根目录下的 .env 文件:
geo-ai-agent/
...
.env # <---
src/
ai_content_optimization_agent/
...
.env 文件内容示例如下:
GEMINI_API_KEY="<YOUR_GEMINI_API_KEY>"
MODEL="<CHOSEN_GEMINI_MODEL>"
BRIGHT_DATA_API_KEY="<BRIGHT_DATA_API_KEY>"
BRIGHT_DATA_ZONE="<YOUR_BRIGHT_DATA_ZONE>"
运行项目
激活由 uv sync 命令创建的 .venv:
source .venv/bin/activate
或在 Windows 上:
.venv/Scripts/activate
在虚拟环境激活后,从项目根目录运行以下命令以启动你的 AI 代理团队:
crewai run
该命令会初始化 ai-content-optimization-agent 团队,组装各个代理,并根据 CrewAI 配置文件中的定义为它们分配任务。
该应用会生成一个 output/report.md 文件,同时还会生成其他 ouput/*.md 文件,包含代理的中间数据与结果。
自定义
- 更新
MODEL环境变量,以更换该代理团队所使用的 Gemini 模型。 - 编辑
src/ai_content_optimization_agent/config/agents.yaml以修改代理定义。 - 编辑
src/ai_content_optimization_agent/config/tasks.yaml以修改分配给代理的任务定义。 - 更新
src/ai_content_optimization_agent/crew.py以集成其他 AI 模型,或添加你自己的逻辑与工具。 - 编辑
src/ai_content_optimization_agent/main.py以为你的代理与任务添加自定义输入。
支持
如需关于 ai-content-optimization-agent 团队或 CrewAI 的支持、提问或反馈:
- 访问 Bright Data 的 SERP API 文档
- 访问 CrewAI 的 文档
- 通过 GitHub 仓库 联系 CrewAI
- 加入 Discord
- 与 CrewAI 文档对话
让我们一起借助 Bright Data 与 CrewAI 的强大能力与简洁易用,创造奇迹。